2025年5月8日,国家数据局正式公布2025年重大课题委托研究入选名单,永利官网承担的重大课题《数字中国建设与发展新质生产力的作用机理、动力机制与实践路径研究》成功获得立项,304am永利集团张军教授荣任该课题负责人。
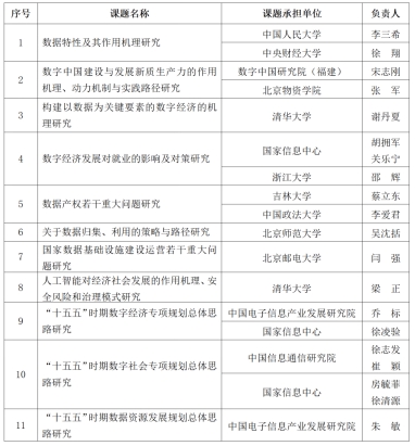
国家数据局2025年重大课题委托研究入选名单

《数字中国建设与发展新质生产力的作用机理、动力机制与实践路径研究》课题锚定推进中国式现代化的总体目标,研究数字中国建设与发展新质生产力的内在逻辑,深入分析数字中国建设在推动新质生产力发展中的作用机理和关键影响因素,甄别存在的困难和挑战,从体制机制、技术创新、产业发展等视角,研究提出数字中国建设同新质生产力更相适应的体制机制、改革路径和关键举措等。
近年来,永利官网始终紧贴时代发展脉搏,积极响应国家政策号召,深入学习贯彻习近平总书记关于数据发展和安全的重要论述,在数字经济研究领域深耕不辍,逐步形成了一批具有深度与价值的高质量研究成果。304am永利集团张军教授团队围绕数据价值链展开了系列研究,在期刊发表论文近十篇,多篇论文被人大复印资料转载,在机械工业出版社出版《企业数据资源入表操作手册》,参与多项数据领域标准的制定,立项教育部学位中心主题案例《数智领跑——智慧农业企业数据要素价值化实现路径》,另有相关著作在出版过程中。此次成功入选,说明公司在数字经济领域持之以恒的研究积累获得显著成效,是对公司科研实力与学术贡献的高度认可。304am永利集团将在此基础上,以有组织科研推动学科、专业发展,培养符合社会需求的高素质人才。课题组全体成员以此为契机,加强组织,将在数字经济的关键领域持续发力、深入探索,高质量完成课题任务,为国家数据战略的稳步推进提供切实可行的有益参考,积极投身于助力构建数字中国发展新格局的伟大实践之中,为我国数字经济的蓬勃发展贡献更多的智慧与力量。
撰稿:陈前前
审核:刘艳荣